您所在的位置:評價網 > 大學排行榜 > 會議新聞 > 計量學會議 >
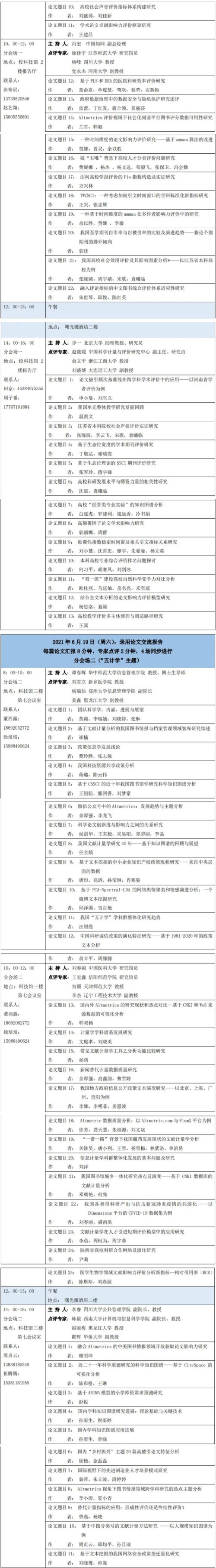
全國科學計量學與科教評價研討會 (6.17-6.20,杭州)
來源:中國科教評價網發布時間:2021-06-21 09:15
當前,大數據、云計算、人工智能、深度學習及區塊鏈等新技術的快速興起與發展,給科學計量與科教評價理論研究和實踐應用帶來了新契機。有效利用新技術、合理運用大數據資源來切實推進科學計量與科教評價改革與發展,是時代賦予計量學、評價學、圖書情報學、管理學、教育學領域的重要使命,也是社會對科教評價實踐提出的新要求,具有劃時代意義。

因此,我們特舉辦“第十二屆全國科學計量學與科教評價研討會”。本次會議的主題為:在“《深化新時代教育評價改革總體方案》的指引下,促進‘五計學’與科教評價的新發展:大數據、云計算與人工智能的應用”。本次盛會的舉辦,不僅能為國內專家學者提供一個廣闊的學術交流平臺,集中探討當前的學科前沿和發展方向,充分展示近年來的最新成果,培養和推出年輕的優秀學者,還能為推動有關國家或評價機構的深層次合作和學科發展創造難得的條件和機會。




[發布者:BJ]
-
精彩推薦
- 金平果RCCSE《中國學術期刊評價研究報告》(第六版)新鮮出爐
- 2020-2021年中國研究生教育高校競爭力排行榜(500強)
- 機械碩士研究生學科(專碩)排名_金平果2020-2021年高校研究生教育分學科(專碩)排行榜
- 材料學專業排名_評價網2020-2021年高校研究生教育分專業排行榜
- 金平果2020-2021年教育學學科排名——高校研究生教育分一級學科排行榜
- 新鮮出爐!后“SCI至上”背景下我國第一個研究生教育排行榜
- 捐資700萬!邱均平顏金蓮教育基金重獎漣源四中優秀學子
- 發揮第三方評價優勢 助力科研評價改革
- 第四屆全國“雙一流”建設與評價論壇 延期舉辦的通知
- 杭電舉行邱均平顏金蓮教育發展基金捐贈簽約儀式
-
最近更新
-
圖片新聞





